技术分享
写出优雅的Python(第三期:Python 标准库和高级特性)写出优雅的Python

技术分享
写出优雅的Python(第三期:Python 标准库和高级特性)写出优雅的Python
心情随笔
AI回答了我一些关于人生的深刻问题AI的回答帮我稍微缓解了一些对工作和工作的迷茫
技术分享
写出优雅的Python(第二期:Python日志管理和报错捕获)写出优雅的Python
技术分享
写出优雅的Python(第一期)(导言)写出优雅的Python
技术分享
软件架构设计软件架构设计
技术分享
测试驱动开发(TDD)指南测试驱动开发(TDD)指南
技术分享
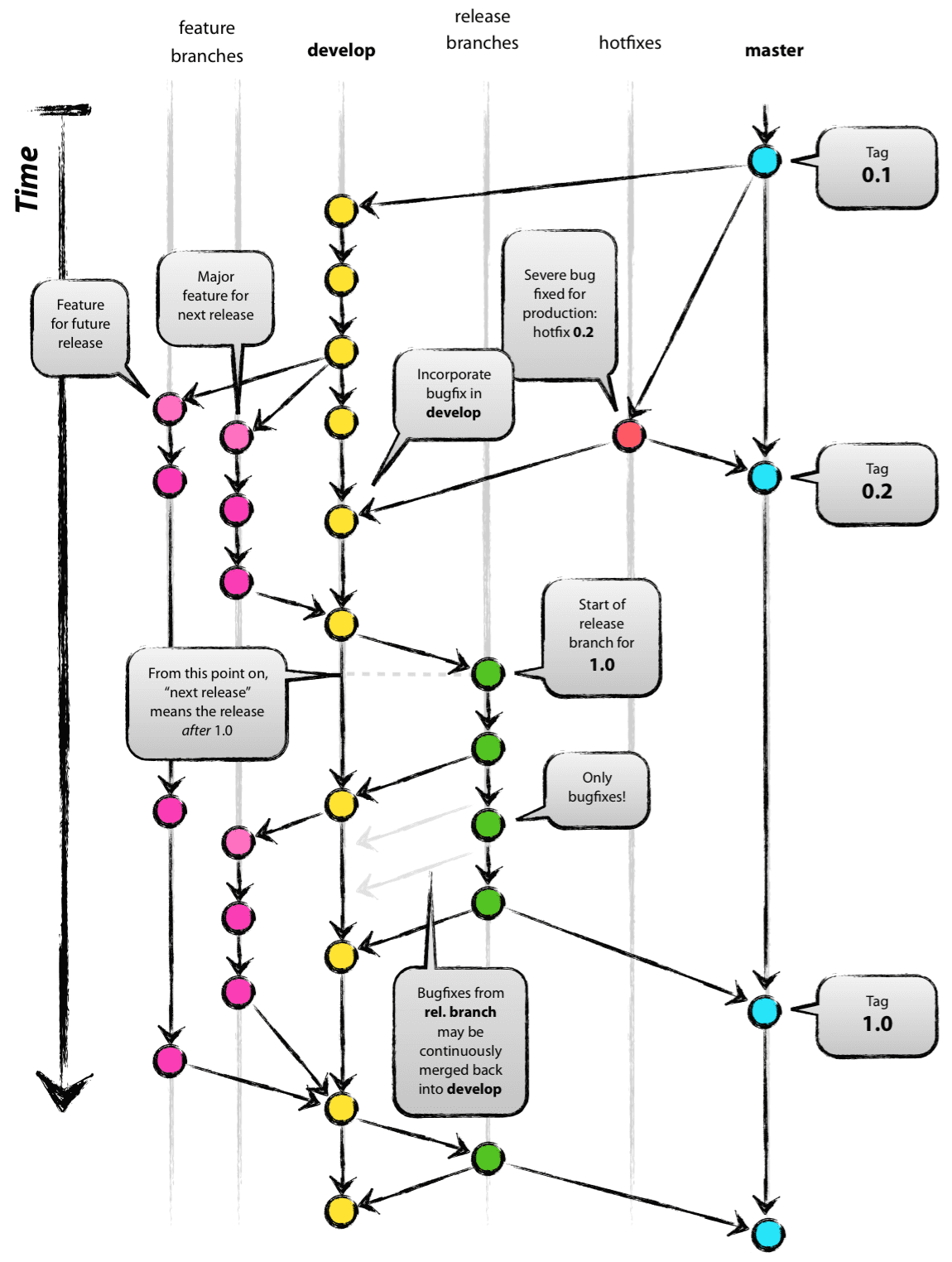
高效团队协作的 Git 工作流模型高效团队协作的 Git 工作流模型1
2
3
下页